Datagedreven aanpak bij afvalintercommunale Interza–Incovo
Kenniswijzer > Handhaving > Handhavingsbeleid > Datagedreven aanpak bij afvalintercommunale Interza–Incovo

Afvalintercommunale Incovo/interza pakt de strijd tegen zwerfvuil en sluikstort datagedreven aan. Het proces dat ze hierbij doorlopen is als volgt: starten met dataverzameling, daarna het clusteren van de waargenomen problemen en op basis daarvan ondernemen ze actie.   

Afbeelding verwijderd.

Dataverzamelingsfase 

Tijdens de dataverzamelingsfase verzamelen ze informatie rond de verschillende facetten gelinkt aan de zwerfvuilproblematiek.  

  • Op basis van de monitoring van de aanwezige vuilnisbakken, leren ze meer over de vullingsgraad per vuilnisbak, komen ze te weten wat het aandeel huisvuil is dat teruggevonden worden in de vuilnisbakken, welke vuilnisbakken aantrek hebben van bijplaatsingen en krijgen ze een beter zicht op de hoeveelheid zwerfvuil in de directe omgeving van de straatvuilnisbak. Er worden zo’n 3 à 4 keer per jaar metingen in het kader van het vuilnisbakkenplan uitgevoerd. Deze vullen ze aan met gerichte monitoring na een actie of om te kijken of er seizoenseffecten zijn.  
  • Daarnaast houden ze nauwgezet de gegevens van de sluikstortopruimingen bij.  Ze noteren ook de opgehaalde gewichten van sluikstort en de gewichten van de inhoud van de straatvuilnisbakken bij.  
  • Ze houden een logboek bij rond wat de camera’s registreren op hun grondgebied en ze brengen hun probleemlocaties in kaart.  
  • Al deze informatie wordt ook nog aangevuld met de informatie uit de rapportering van de afvalsteward

Problemen clusteren 

Uit de dataverzameling blijkt dat alle elf gemeenten waar de afvalintercommunale actief is met soortgelijke problemen te maken hebben ook al zijn ze zo divers. De problemen worden dan geclusterd per probleemlocatie. In hun werkingsgebied gaat het dan over: 

  • Zwerfvuil nabij de vuilnisbak aan een school of op de snoeproute 
  • Huisvuil nabij of in de vuilnisbak 
  • Sluikstort op anonieme gemeentewegen 
  • Zwerfvuil op anonieme gemeenteweg 
  • Zwerfvuil nabij stopplaatsen van het openbaar vervoer 
  • Zwerfvuil nabij de vuilnisbak bij ontmoetingsplaatsen 
  • Zwerfvuil en sluikstort op parkings 

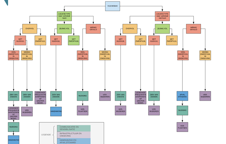
Ook per vuilnisbak wordt er gekeken welke problemen er zijn en welke actie ze hier kunnen ondernemen. Er wordt eerst gekeken of de vuilnisbak staat waar hij hoort te staan. Dan wordt er gekeken naar de vullingsgraad (overvol – bijna vol – weinig gevuld).  Analyse van de inhoud van de vuilnisbakken is een volgende stap: is er sprake van aanwezig huisvuil of niet. Op basis van de uitkomst van de analyse nemen ze dan een beslissing welke ingreep nodig zal zijn. Moeten ze inzetten op communicatie en sensibilisering, ingrepen doen op vlak van infrastructuur of de omgeving of overgaan tot handhaving? De analyse wijst hen hierin de weg. 

Afbeelding verwijderd.

Voor het opruimen van sluikstorten en de handhaving erop werkten ze een duidelijke workflow uit waar de verschillende stappen in het proces gevisualiseerd worden.  

 Afbeelding verwijderd.

Actie ondernemen 

Na het analyseren van alle data en het clusteren van de problemen gaat de afvalintercommunale over tot actie. 

  • Sensibiliseren doen ze via de afvalcoach, communicatie ter plaatse zoals bordjes en banners en communicatie via verschillende soorten dragers zoals flyers, brieven en folders. 
  • De infrastructuuringrepen bestaan uit het verplaatsen van vuilnisbakken, het bijplaatsen van extra exemplaren of het verwijderen van misbruikte exemplaren. 
  • Handhaven doen ze door: 
    • het doorzoeken van sluikstorten naar identificatiemateriaal (adressen).  
    • het plaatsen van verschillende soorten camera’s. Dat gaat van zichtbare camera, tot discrete camera’s. Zelfs wildcamera’s en camera’s in de wagen gebruikt de afvalintercommunale om overtreders te vatten. 
    • De identificatie doen ze met behulp van het bevolkingsregister, DIV en de lokale politiezone. Eens dit heeft plaatsgevonden maken ze een bestuurlijk verslag op. Wat het handhavingsaspect niet vereenvoudigt is dat ze hiervoor moeten samenwerken met verschillende politiezones en verschillende sanctionerend ambtenaren. 

 

Presentatie aanpak Interza/Incovo

Voor leesbare schema's verwijzen we je graag door naar de presentatie

Downloaden (pdf)